
11类不可降解一次性塑料制品被列入禁止或限制范围
发布时间:2024年1月9日 08:12浏览:547
11类不可降解一次性塑料制品被列入禁止或限制范围


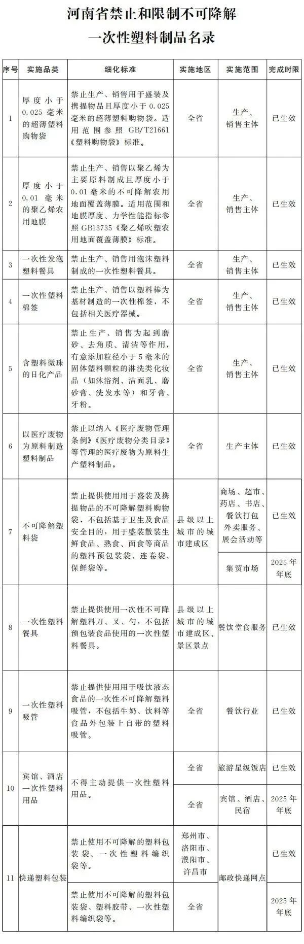
1月5日,记者获悉,省政府日前公布《河南省禁止和限制不可降解一次性塑料制品名录》(以下简称《名录》),一次性发泡塑料餐具、一次性塑料棉签、一次性塑料吸管等11类不可降解一次性塑料制品被禁止或限制使用。

2024年1月1日起施行的《河南省禁止和限制不可降解一次性塑料制品规定》第三条明确规定“禁止、限制不可降解一次性塑料制品实行名录管理”,此次发布的《名录》即为该规定的配套文件。

哪些塑料制品被禁止生产、销售?根据《名录》,禁止生产、销售厚度小于0.025毫米的超薄塑料购物袋、厚度小于0.01毫米的聚乙烯农用地膜、一次性发泡塑料餐具、一次性塑料棉签、含塑料微珠的日化产品等5类制品。其中,一次性塑料棉签是指以塑料棒为基材制造的一次性棉签,不包括相关医疗器械;含塑料微珠的日化产品是指为起到磨砂、去角质、清洁等作用,有意添加粒径小于5毫米的固体塑料颗粒的淋洗类化妆品(如洁面乳、磨砂膏、洗发水等)和牙膏、牙粉。
哪些塑料制品为禁止或限制提供使用?《名录》分区域、分行业、分阶段明确禁止或限制提供使用不可降解塑料袋、一次性塑料餐具、一次性塑料吸管、宾馆(酒店)一次性塑料用品、快递塑料包装等5类制品。其中,对于不可降解塑料袋,实施地区为县级以上城市的城市建成区,实施范围为商场、超市、书店、药店、餐饮打包外卖服务、展会活动等,禁止提供使用用于盛装及携提物品的不可降解塑料购物袋,不包括基于卫生及食品安全目的,用于盛装散装生鲜食品、熟食、面食等商品的塑料预包装袋、连卷袋、保鲜袋等。郑州、洛阳、濮阳、许昌的邮政快递网点率先禁止使用不可降解的塑料包装袋、一次性塑料编织袋等,到2025年年底,全省范围内的邮政快递网点均将禁止使用不可降解的塑料包装袋、塑料胶带、一次性塑料编织袋等。
此外,《名录》明确,禁止以纳入《医疗废物管理条例》《医疗废物分类目录》等管理的医疗废物为原料生产塑料制品。
省发展改革委相关负责人介绍,我省在制定《名录》时,以国家现行禁限塑法规政策和标准为依据,在防止危害环境和人体健康的同时,不盲目扩大禁限塑品种、区域等,避免禁限塑“一刀切”。
来源:河南日报 记者 孙静 版权归河南日报所有


